Breadboarding, shaping, slicing, and steelthreading solutions with AI agents
I’ve been recently interested in what the new way of product development aka “process”, would or might look like. I’m highly skeptical about the traditional product design process which looks like a double diamond loop, and don’t think that would remain as it is in 2026 and beyond. Everything is breaking apart (or) evolving, and I don’t think the double diamond as a gold standard would remain in stasis.

With this in the back of my mind, I was scrolling X when I found this lengthy essay by Ryan Singer on his recent adoption of Shaping Up methodology with the use of AI agents, especially Claude Code.
You could find the link to the article here, and what I found to be most useful was how he has baked in various skills using Claude to steer him better with the process. I was excited because the shaping methodology was different, and not just the usual double diamond stuff. Along with it, it introduces a series of nouns and verbs: shaping, problems and constraints, approaches, “slices” even, also “breadboarding”, and also “steel threads”. The content was quite meaty, and I felt that the best way to dive into this process was by building a toy app (or even an useful app), and see if the process holds ground.
I fired my Ghostty instances, and opened Codex on Opencode, and started chatting. The process was slightly different from what we’re normally used to seeing on the more performative side of the internet — “I just typed this prompt and got a production grade app as a result of this…”. This seldom works in reality, and I highly doubt any such apps being useful or user-centered in any way. Most of them lack the visceral feedback loop, and reminds me a lot of the Greek myth of Antaeus.
Antaeus was unbeatable as long as he stayed in contact with earth. But whenever he lifted himself of the ground, he became more an more vulnerable. The current fantasy to prompt something into existence might initially generate a lot of momentum, but it falls into the trap of being polished and “plausible”, but not the truth. What makes software real is the feedback loop with people, if not, just like Antaeus, you get lifted off the ground by Hercules, and lose all the sources of your strength.
I recently built Ontolo, an app which served as a noun dictionary for building products with AI agents. It functions to help articulate and give you the right words to help you ship with AI agents. Whether it is in video editing, or image generation, or motion graphics, I realised that even if we had the superpowers to build anything and everything, we still needed to better articulate it (AI agents can’t read your mind, atleast not yet). This is a demo of how this works, and I’ll show you below how I shipped this by shaping, slicing, dicing, breadboarding, steelthreading, and finally “shipping”… (yes, there are a lot of verbs being thrown in, and I’ll show you what they mean, and where they fit in…)
And with the shape up methodology, I did a dry run for building Ontolo. It’s a fork of Ryan Singer’s process, but with certain additional bits here and there that are extra.
This is how my current process looks like:
| Step | Term | What happens | Why it exists | Output artifact |
|---|---|---|---|---|
| 1 | Vision | Describe the future state of the product | Aligns all work to a long-term direction | Vision statement |
| 2 | Problem | Identify the concrete obstacle preventing the vision | Prevents building random features | Problem statement |
| 3 | Requirements (R) | Extract constraints and must-have behaviors | Creates a contract to evaluate solutions | Requirement list |
| 4 | Shaping (Solutions A/B) | Propose high-level solution approaches | Moves from problem → possible architectures | Shape document |
| 5 | Fit Check (R × A) | Verify if the solution actually satisfies requirements | Reveals gaps, over-engineering, or missing pieces | Fit matrix |
| 6 | Spikes | Research unknown technical areas | Reduce uncertainty before architecture solidifies | Spike notes |
| 7 | Fat Marker Sketch | Sketch user interaction and visible state | Clarifies product behavior and UI affordances | Simple UX diagram |
| 8 | Breadboarding | Map system wiring (UI + code + data + services) | Convert ideas into architecture | Breadboard diagram |
| 9 | Slicing (Scopes) | Divide architecture into demoable pieces | Enables incremental delivery | Vertical slice plan |
| 10 | Steel Thread | Build the minimal end-to-end path | Prove the architecture integrates correctly | Working skeleton |
| 11 | Iterative Slice Build | Expand slices into complete features | Gradually complete the product | Production system |
These 10-11 steps are the way they are, and I do notice a difference between doing this as an established process where we go through this sequence in the right way; and from my brief period of agentic coding going through this process, i’ve had better results shaping a solution into existence. I did have some explorations seeing if I could go even more leaner, by reducing a couple of these steps, but all were duly justified.
I will now try explaining why each of these steps are required..
Vision crafting
We are told that as product managers, our key job is to provide a “golden pathway”, a direction for the product, and the team. I’ve heard that in Anthropic, the CEO, Dario Amedei takes the vision quite seriously through the ritual of a “Dario Vision Quest”, where he reportedly stands in front of the company with a 3-4 page document, and talks for an hour about things like product strategy, geopolitics, SOTA on AI industry, or what not. It’s essentially a download of the founder’s worldview. I liked the format of this, and I think it’s also good to articulate the worldview to provide a raison d’etre to the product. I also believe this should be purely handwritten without any AI crutches for better results. It should help establish a north star for the compass, which it could always point to.
There are various ways we could get to this. One way I found quite helpful is to just open dictation mode (use superwhisper, or handy.computer or any of those tools, and just start talking). What you expect, and how it should happen, not too much level, just the right level of surface abstraction. I’ve also built this product-vision skill, that asks me the right questions for me to get to a product vision.
npx skills add phuryn/pm-skills
Problems and opportunities
Everything starts with the problem, isn’t it? It’s important to talk about the problem, once we’ve set the vision. Another good framing of a problem is to also call it as an opportunity. As in this way, we don’t just talk about pain points, but unmet needs as well. Teressa Torres, first introduced me to this revised framing of problem as an opportunity, and it has stuck with me.
Even for articulating the problem, I’ve approached this in a “think out loud” format.
I want to… X, it’s important for X to be Y…It should show A, B, C when a user enters E, F and G.. Usually this is a tangled mess where solution, and problem could be together. It’s natural for it to be in this state in our head, as problems and solutions co-evolve with each other.
Constraints and requirements
To untangle this mess, we will use this skill by Ryan Singer to decouple the problem, the outcome expected, and the requirements. The skill calls this as “R” for reference, and also further classifies them into “must-haves” or “core goals” which are very neat labels to add to these requirements.
eg of a requirements output:

Using the skill, it is possible to have multiple solution directions, and from the Ryan Singer’s terminology, it’s called as a shape. It’s deliberately called a shape, and I like it as it’s not as tight to consider it as a solution, yet. Each of these shapes, have various “elements” that constitute the solution on a high level.
Doing a fit check
Once you have the requirements (R), and then when you have shapes (A), from the shaping terminology, you do what’s called as a fit check. While doing this, some of the shapes don’t match some or all of the requirements which is fine. It need not be, there are no perfect solutions, only tradeoffs. R x A, is to evaluate if there are any blockers on any directions. This is a neat way to do the core of what, I believe a true engineer should be doing: to see the constraints and to figure out a way towards the solution despite the constraints.
We have two ways to see: (a) how well the requirements are served by the shape, and (b) how well the shape matches the requirements. This can be quickly dismissed as merely interchanging the sentence from an active one to a passive one, but it’s not quite so. Each of these, is a different view, to give an example, from the ontolo product which I built recently,
eg of a fit check:

Running spikes
This is also a good point where we can ascertain if there are any grey areas which are not very clear yet. If there are any such grey areas, then the best way to know this further is by means of a spike. It also gives us an idea of the most important tech spike we should prioritize first.
Once we do a spike and validate if that direction is feasible, I feed this back to the shaping.md doc. So that we now have all the checkboxes ticked, everything is in green. We can now proceed to the next step, which is to shape the solution better.
With the skills used along with this, whenever we instruct agents to “spike” something, it automatically comes up with a detailed document that captures the outcomes of the spike, along with the next steps.

After spiking, you would be getting detailed reports with conclusions from the spike as shown here:

Shaping solutions
After this is all done, and we have a general concept of a solution, we could either instruct the agents to detail the shape of the solution. And when it does this, we can smell if something is off. When this happens, it’s best to fire up your excalidraw or tldraw canvas and make an L2 fat marker sketch. (I’ve written about what L2 fat marker sketches mean here in this essay)
Between L1 prototypes (paper-napkin sketches) and L4 (Lovable prototypes) you also have a spectrum in between. And I think there are still highly relevant use cases for an “L2 sketch”. For this, I remixed the idea from Jason Freid’s Shape Up Book where he talks about “Fat marker sketches”. It’s still a high-level drawing, but it goes one-level deeper. This balances the need to help people “get” the idea without going too far into detail.
— From the essay, [L2 Fat marker sketches]([[L2 Fat marker sketches]])

Fat marker sketches
Best to provide multiple screenshots to steer the agents in the right direction if the shaping of the solution seems off. Once done, it’s now time to rewrite the shaping.md file with the feedback provided.
An example of a fat marker sketch:

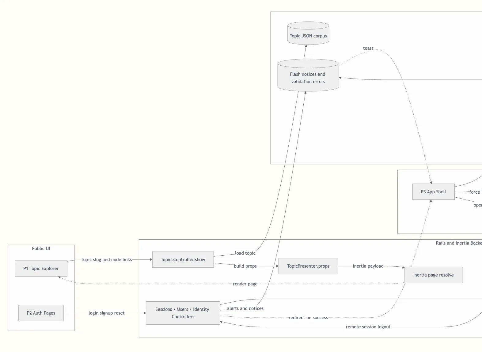
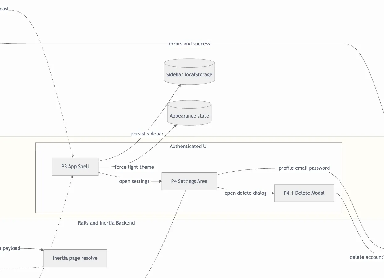
Breadboarding
The next step in the process is called breadboarding, and it’s deliberately so. Breadboards provide a temporary circuit prototyping surface where engineers could start placing components (eg. resistors, chips, LEDs etc) and connect them with wires without soldering anything permanent. And if we translate the analogy to software, in the same way we have resistors, chips, LEDs and other electronic components, in the software world, we have UI affordances, code components, services and data stores coming together. We can sense how signals move through software as a system.
It might look something like this diagram below:


You might not be need it for simple toy projects, but might be useful when things get a bit complicated..
In this view, you could probably notice something, and this could be iterated further as well.
Slicing and dicing
This can now be very easily done, once we have a final shape in the doc. By means of the $breadboarding skill, it breaks it down into multiple slices. Each of these slices are demoable pieces. Another advantage of these vertical slices through breadboarding format is that they translate extremely well when we create mermaid diagrams, or excalidraw/tldraw versions as well. This helps give quick feedback and improve each of those components of the vertical slice better.
Say, for the ontolo app, I sliced the shape A, into 5 slices, each demoable, verifiable and testable on ones’ own. However, for knowing if the end-to-end integration works or not, we have to wait till the final slice is built for us to know for sure.

For lightweight apps, one could skip breadboarding and slicing all together, and just ask the agents to come up with the implementation plan, and it might take it up from there in an easy way.
Optional: Steel threading
An other idea surrounding this thinking, is to do a “horizontal slice”, aka steel-thread. Software engineers have long talked about a “thread” or “string” that runs end‑to‑end through all layers of an application (UI → services → database → external systems) for a single use case. The word “thread” evokes something that weaves through multiple components and ties them together.
Calling it a steel thread emphasizes that this end‑to‑end path should be robust and production‑grade, like a cable or tendon that can carry the weight of future features. It contrasts with a flimsy “spike” or throwaway prototype: the steel thread is thin in scope, but strong and durable.

It is a thin but strong structural element that runs all the way through a system and can support everything you hang on it later
Previously, I was considering to build a “chat with documents app” that connects to MS teams so that an agent can talk to the app for retrieving documents. If I had gone the MVP approach, I would have first built an app, and then built the integration with the MS teams agent. If I were to “steel thread” this, I would first build the end-to-end integration in the least possible way, which also includes the “chat with documents” aspect being available through MS teams, only then would it be truly end to end.
Similarly, for this approach, I could have gone the vertical slice approach to test out the integration across the systems, but in this case, since the implementation of Ontolo didn’t quite require heavy integration work, I skipped steelthreading, but this should definitely be done on a case by case basis, depending on the type of project taken up.



